Texas Instruments PHY Ethernet industriels 10/100Mbps DP83826Ax
Les PHY Ethernet industrielles 10/100 Mb/s DP83826Ax de Texas Instruments sont des dispositifs faible puissance à latence réduite et déterministe. Ces PHY prennent en charge les protocoles Ethernet 10BASE-Te et 100BASE-TX pour répondre aux exigences strictes des systèmes Ethernet industriels en temps réel. Les PHY Ethernet DP83826Ax incluent des modules d'amorçage matériels pour un temps de liaison rapide, des modes de détection de perte de liaison rapides et une sortie d'horloge de référence dédiée pour synchroniser l'horloge d'autres modules sur les systèmes. Les applications typiques incluent l'automatisation d'usine, la robotique, le contrôle des mouvements, les entraînements à moteur, les infrastructures de grille, l'automatisation du bâtiment et les bus de terrain Ethernet industriels.Les PHY DP83826Ax Ethernet présentent deux modes configurables : BASIC standard Ethernet et amélioré Ethernet. Le mode Ethernet standard BASIC utilise un brochage Ethernet de base. Le mode Ethernet amélioré prend en charge le mode Ethernet standard et de multiples applications de bus de terrain Ethernet industriel avec des fonctionnalités supplémentaires et une configuration de démarrage du matériel.
Caractéristiques
- Latence réduite et déterministe
- Latence TX de 40 ns et latence RX de 170 ns
- Latence déterministe <±2 ns="" sur="" les="" cycles="">±2>
- Relation de phase fixe XI à TX_CLK <±2>±2>
- Mise en œuvre de système robuste et compact :
- Circuiterie intégrée pour une CEM améliorée
- CEI 61000-4-2 ESD : ±8 kV contact, ±15 kV air Critère A
- CEI 61000-4-4 EFT : ±4 kV @ 5 kHz, 100 kHz Critère A
- Émissions conduites CISPR 22 classe B
- Émissions rayonnées CISPR 22 classe B
- Perte de liaison rapide <10>10>
- Portée du câble >150 m
- Pilote de ligne en mode tension
- Terminaisons intégrées sur l’interface MAC
- Tolérance de tension ±10 %
- Deux modes de broche sélectionnables dans un dispositif unique :
- Mode amélioré pour des caractéristiques supplémentaires
- Mode de base pour brochage Ethernet courant
- Consommation basse puissance < 160="">
- Interfaces MAC MII et RMII
- Modes d'économie d'énergie programmables :
- Sommeil actif
- Mode veille prolongée
- Ethernet économe en Énergie (EEE) IEEE 802.3az
- Réveil sur LAN (WoL)
- Outils de diagnostic :
- Diagnostic de câble
- Auto-Test intégré (BIST)
- Modes de boucle de retour
- Alimentation électrique unique de 3,3 V
- Voltages E/S de 1,8 V ou 3,3 V
- Mode répéteur dos à dos RMII
- Plages de température de fonctionnement :
- -40 °C à 105 °C DP83826AE
- -40 °C à 85 °C DP83826AI
- 10BASE-Te et 100BASE-TX conforme à la norme IEEE 802.3
Applications
- Automatisation d'usine
- Robotique
- Contrôle de mouvement
- Entraînements à moteur
- Infrastructure de réseau
- Automatisation des bâtiments
- Bus de terrain Ethernet industriel
Schéma du circuit d'application
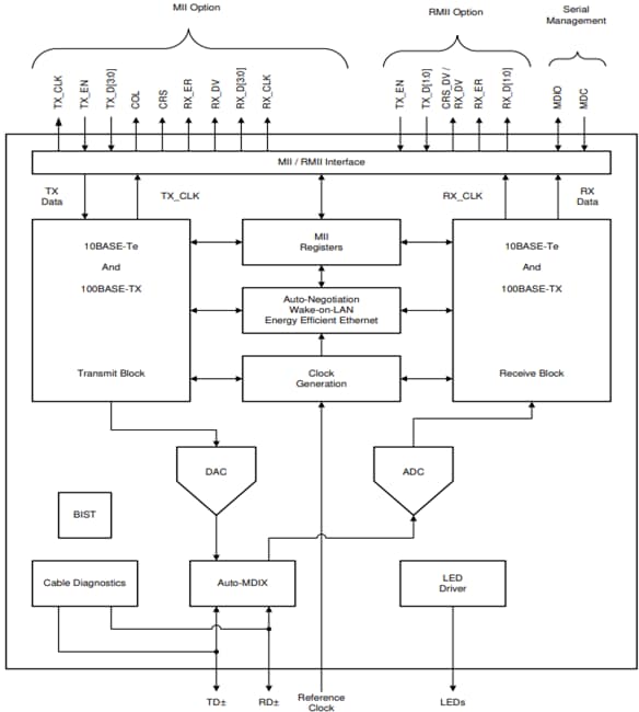
Schéma fonctionnel
Publié le: 2025-07-01
| Mis à jour le: 2025-07-17
