Texas Instruments Convertisseur Buck synchrone LM5168E
Le convertisseur Buck synchrone LM5168E de Texas Instruments offre une plage de température étendue allant jusqu'à +150 °C et se règle sur une large plage de tension d'entrée. La large plage de tension d'entrée réduit le besoin de composants externes de suppression de surtension. Un temps de conduction contrôlable minimum de 50 ns facilite les grands rapports de conversion descendante, permettant une conversion descendante directe d'une tension d'entrée nominale de 48 V vers des rails basse tension, réduisant ainsi la complexité du système et le coût de conception.Le convertisseur Buck synchrone LM5168E TI fonctionne pendant les baisses de tensions d'entrée jusqu'à 6 V, avec un rapport cyclique de presque 100 % si nécessaire. Ces caractéristiques permettent au LM5168E d'être une option idéale pour les applications industrielles à large plage d'alimentation et les packs de batteries à grand nombre de cellules. En mettant en œuvre les MOSFET de puissance intégrés côté haut et côté bas, le LM5168E délivre un courant de sortie pouvant atteindre 0,3 A. L’architecture de contrôle du temps de conduction constant (COT) lui confère une fréquence de commutation quasi constante, offrant une réponse transitoire de charge et de ligne supérieure.
Le LM5168E est proposé dans une version à mode automatique, qui améliore l'exploitation en mode d'émulation de diode et à ultra-faible IQ pour un haut rendement à faible charge.
Caractéristiques
- Conçu pour une fiabilité optimale dans les applications robustes
- Large plage de tension d'entrée de 6 V à 115 V
- Plage de température de jonction de -55 °C à +150 °C
- Minuteur de démarrage progressif interne fixe de 3 ms
- Protection de limitation de courant de crête et de creux
- UVLO d’entrée et protection contre coupure thermique
- Conçu pour des alimentations électriques et des blocs de batteries industriels évolutifs
- Temps d’activation et de désactivation minimum de 50 ns
- Fréquence de commutation réglable à 1 MHz
- Émulation de diode pour une efficacité élevée en charge légère
- Courant de repos de 10 JA en mode automatique
- Courant de repos de 3 JA en mode arrêt
- Compatible broche à broche avec le LM5164, le LM5163 et le LM5013
- Brochage et fonctionnalité similaires au LM5017 et au LM34927
- Compatible avec la sécurité fonctionnelle
- Documentation disponible pour aider à la conception de systèmes de sécurité fonctionnels
- L’intégration réduit la taille et le coût de conception
- Architecture de contrôle du mode COT
- Commutateur Buck NFET 1,9 Q intégré
- Redresseur synchrone NFET 0,71 Q intégré
- Tension de référence interne de 1,2 V
- Aucun composant de compensation de boucle
- Régulateur de polarisation VCC interne et diode de démarrage
- Indicateur de puissance à drain ouvert
- Boîtier de circuit intégré SOIC PowerPAD™-8 avec espacement des broches de 1,27 mm
Applications
- Espace - source solaire, stockage
- Aérospatiale et défense - munitions intelligentes, actionneurs
- Avionique - imagerie des capteurs, radar
Schéma d’un convertisseur Buck standard
Efficacité d’un convertisseur Buck
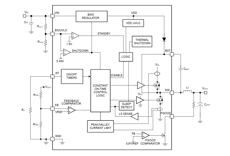
Bloc fonctionnel
