Texas Instruments Module d'évaluation LM74700DDFEVM
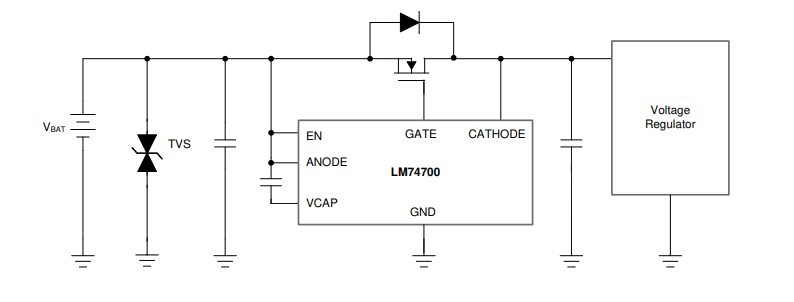
Le module d'évaluation LM74700DDFEVM de Texas Instruments est configuré pour évaluer le fonctionnement du contrôleur de diode idéale LM74700-Q1 dans le boîtier DDF à 8 broches. Le module d'évaluation LM74700DDFEVM de TI démontre comment un MOSFET de puissance à canal N peut émuler une diode à tension directe très faible avec un faible IQ et un faible courant de fuite circulant à travers le CI. En utilisant ce schéma de conception, le LM74700-Q1 est combiné avec un MOSFET et utilisé en série avec une batterie comme remplacement d'une diode Schottky et d'une PFET dans un circuit de protection contre les inversions de polarité.Caractéristiques
- Protection d'inversion de la batterie
- Courant d'arrêt très faible
- Conforme à la norme automobile ISO 7637-2
- Réponse rapide au blocage de courant inverse
Circuit d'application standard
Publié le: 2021-01-05
| Mis à jour le: 2022-03-11
