Texas Instruments Émetteurs-récepteurs doubles LIN TLIN1022A - Q1
Les émetteurs-récepteurs doubles LIN TLIN1022A-Q1 de Texas Instruments offrent des caractéristiques intégrées de sortie de veille et de protection et fournissent une temporisation d'état dominant. Le TLIN1022A-Q1 est conforme aux normes LIN 2.0, LIN 2.1, LIN 2.2, LIN 2.2A et ISO/DIS 17987–4. LIN est un bus bidirectionnel à fil unique généralement utilisé pour les réseaux embarqués à faible vitesse utilisant des débits de données pouvant atteindre 20 kbit/s. Le TLIN1022A-Q1 est conçu pour prendre en charge des applications 12 V avec une tension de fonctionnement plus large et une protection supplémentaire contre les défaillances de bus.Les émetteurs-récepteurs doubles LIN TLIN1022A-Q1 de TI convertissent le flux de données du protocole LIN sur l'entrée TXD en un signal de bus LIN à l'aide d'un pilote de mise en forme à onde limitée de courant, réduisant les émissions électromagnétiques (EME). Le récepteur LIN délivre des débits de données pouvant atteindre 100 kbit/s pour une programmation en ligne plus rapide. Le récepteur convertit le flux de données en signaux de niveau logique transférés au microprocesseur via la broche RXD à drain ouvert. Une consommation de courant ultra-faible est possible en utilisant le mode veille, ce qui permet la sortie de veille via le bus LIN ou la broche EN.
Le TLIN1022A-Q1 est disponible en boîtier SOIC-14 et VSON-14 sans fil avec des flancs mouillables.
Caractéristiques
- AEC-Q100 (Classe 1) pour les applications automobiles
- Conforme aux normes LIN 2.0, LIN 2.1, LIN 2.2, LIN 2.2 a et ISO/DIS 17987–4 couches physiques électriques (EPL)
- Conforme au réseau LIN SAE J2602-1 pour les applications de véhicules
- Compatible avec la sécurité fonctionnelle
- Documentation disponible pour aider à la conception de systèmes de sécurité fonctionnels
- Large plage de tension d'alimentation opérationnelle de 4 V à 36 V
- Mode veille : une consommation de courant ultra-faible permet un événement de sortie de veille à partir de :
- Bus LIN
- Sortie de veille locale via EN
- Prend en charge les applications de batterie 12 V
- Débit de transmission de données LIN jusqu'à 20 kbit/s
- Débit de réception de données LIN jusqu'à 100 kbit/s
- Fonctionnement sans perturbation à la mise sous tension/hors tension sur un bus LIN et une sortie RXD
- Fonctionnalités de protection :
- Tolérant aux pannes de bus LIN ±45 V
- Protection contre les sous-tensions sur VSUP
- Protection temps mort dominant (DTO) TXD
- Protection par arrêt thermique
- Nœud non alimenté ou déconnexion de mise à la terre présentant un risque de défaillance au niveau du système
- Disponible en boîtier SOIC (14) et VSON (14) sans fil avec flanc mouillable
Applications
- Éclairage et électronique de la carrosserie
- Véhicules électriques hybrides et systèmes de groupes motopropulseurs
- Info-divertissement et mise en grappe
- Électroménager
Schéma fonctionnel
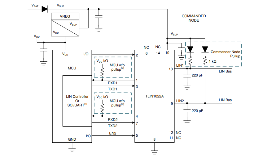
Schéma simplifié du Mode Contrôleur
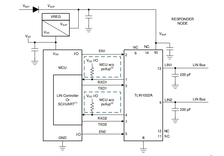
Schéma simplifié du Mode Répondeur
