Texas Instruments Module d'évaluation TPS22950LEVM
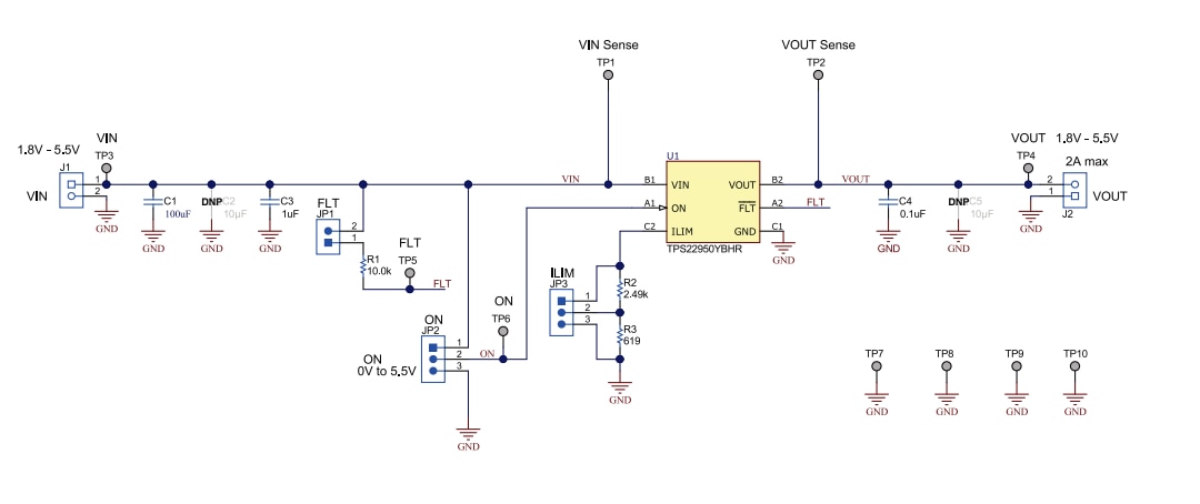
Le module d'évaluation TPS22950LEVM de Texas Instruments est une carte de circuit imprimé à deux couches dotée du commutateur de charge TPS22950L. Les connexions VIN et VOUT peuvent supporter des courants continus élevés et offrent un chemin à faible résistance à l'entrée et à la sortie du composant testé. Les connexions de point de test permettent au TPS22950LEVM de contrôler le composant avec des conditions de test définies par l'utilisateur et de réaliser des mesures RON précises.Caractéristiques
- Plage de tension d'entrée VIN de 1,8 V à 5,5 V
- Courant de commutation continu maximal de 2,7 A
- Faible résistance à l'état passant (RON) de 34 mΩ (std)
- Limite de courant réglable et décharge de sortie rapide fixe
- Arrêt thermique
Topologie
Schéma
Publié le: 2022-05-25
| Mis à jour le: 2022-06-03
