Texas Instruments Commutateurs de charge à l'état passant TPS22995
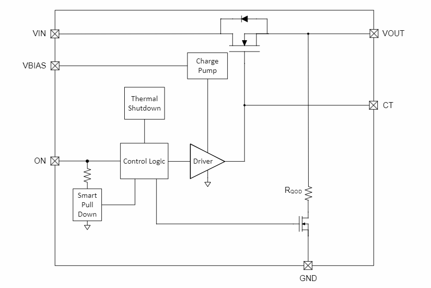
Les commutateurs de charge à résistance à l'état passant TPS22995 de Texas Instruments permettent un temps de montée configurable pour minimiser le courant d'appel. Les commutateurs de charge monocanal contiennent un MOSFET à canal N qui peut fonctionner sur une plage de tension d'entrée de 0,4 V à 5,5 V et prend en charge un courant continu maximum de 3,8 A.Les commutateurs TPS22995 de TI sont contrôlés par une entrée marche-arrêt (ON), capable de s'interfacer directement avec des signaux de contrôle basse tension. Le TPS22995 offre en outre une décharge de sortie rapide lorsque le commutateur est éteint, abaissant la tension de sortie vers un état connu de 0 V.
Le TPS22995 est logé dans deux boîtiers WQFN à 6 broches avec des options de 0,4 mm et 0,5 mm. Le dispositif est caractérisé pour un fonctionnement sur la plage de température à l'air libre de -40 °C à +125 °C.
Caractéristiques
- Plage de tension d'exploitation d'entrée de 0,4 V à 5,5 V (VIN)
- Alimentation de tension de polarisation (VBIAS) de 1,5 V à 5,5 V
- Courant continu maximum de 3,8 A
- 18 mΩ (std) Résistance à l'état passant (RON)
- Contrôle du taux de dérive réglable via un condensateur externe
- 100 Ω (std) Décharge de sortie rapide (QOD)
- Arrêt thermique
- Abaisseur de broche intelligent à l'état passant (RPD,ON) :
- ON ≥ VIH (ION) de 25 nA (max.)
- ON ≤ VIL (RPD,ON) de 500 kΩ (std)
- Faible consommation d'énergie :
- 10 µA (std) État passant (IQ)
- 0,1 µA (std) État bloqué (ISD)
Applications
- Ordinateur portable
- Tablettes
- Ordinateur industriel
- Solutions industrielles discrètes
Schéma fonctionnel
Schéma d'application standard
Publié le: 2023-01-20
| Mis à jour le: 2023-09-01
