Texas Instruments CI PD PoE 2 IEEE 802.3bt TPS23730
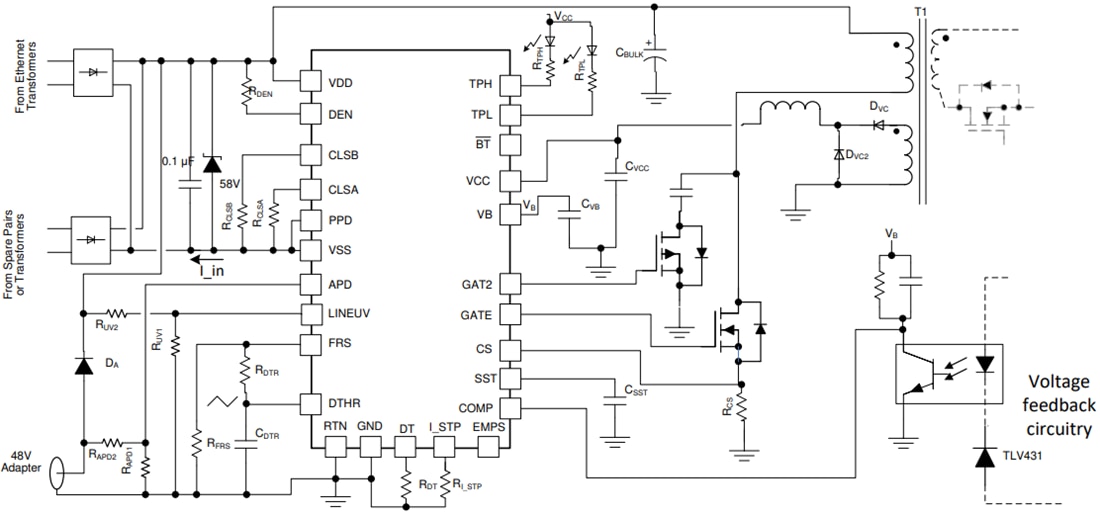
Le CI PD PoE 2 IEEE 802.3bt TPS23730 de Texas Instruments avec contrôleur CC-CC à haute efficacité combine une interface PD PoE (alimentation via Ethernet) et un contrôleur CC-CC en mode courant. Le contrôleur est optimisé pour les conceptions de régulateurs de commutation Flyback et à limitation active directe (ACF). Dans le cas d'une configuration Flyback, l'utilisation d'une régulation côté primaire (PSR) est prise en charge. L'interface PoE TPS23730 de Texas Instruments prend en charge la norme IEEE 802.3bt pour les applications nécessitant jusqu'à 51 W ou moins à l'entrée PD.La variation programmable de la fréquence de spectre étendu (SSFD) est fournie pour minimiser la taille et le coût du filtre EMI. Le démarrage avancé avec démarrage progressif réglable permet d'utiliser un condensateur de polarisation minimal tout en simplifiant le démarrage du convertisseur et la conception du hoquet, garantissant que les exigences de démarrage de l'IEEE 802.3bt sont respectées. La fonction d'arrêt progressif minimise les contraintes sur les FET de puissance à commutation, réduisant ainsi le coût de la nomenclature des FET.
La fonction PSR du contrôleur CC-CC utilise le retour d'information d'un enroulement auxiliaire pour contrôler la tension de sortie, éliminant ainsi le besoin d'un régulateur shunt externe et d'un optocoupleur. Il est optimisé pour le mode de conduction continue (CCM) et peut fonctionner avec un redressement synchrone du côté secondaire, ce qui permet d'obtenir un rendement optimal, une précision de régulation et une réponse à la charge par paliers sur plusieurs sorties.
Le contrôleur CC-CC dispose d'une compensation de pente et d'un effacement. La fréquence de commutation standard est de 250 kHz. Le MPS automatique permet des applications avec des modes à faible puissance ou de multiples sources d'alimentation. Il ajuste automatiquement son amplitude et sa durée de courant pulsé en fonction du Type de PSE et des conditions du système pour maintenir l'alimentation tout en minimisant la consommation.
Caractéristiques
- Contrôleur PWM intégré pour configuration indirecte ou avant des serre-câbles actifs
- Contrôle Flyback avec une régulation côté primaire
- Prend en charge le fonctionnement CCM
- Régulation de la charge (0-100 % de la plage de charge) ±1,5 % (std, sortie de 5 V) - avec FET de synchronisation
- Il prend également en charge la régulation du côté secondaire
- Contrôle du démarrage progressif avec protection avancée contre les surcharges en mode démarrage et hoquet
- Arrêt progressif
- Fréquence réglable avec synchronisation
- Atténuation de fréquence programmable pour EMI
- Solution PD PoE IEEE 802.3bt type 3 (classe 1-6) complète
- Logo EA Gen 2 (contrôleur PD PoE 2)
- MOSFET robuste, échangeable à chaud, 100 V, 0,3 Ω (std)
- Prise en charge des niveaux de puissance pour un fonctionnement jusqu'à 60 W
- Sorties indicateurs d'alimentation attribuées - encodage parallèle ou série sélectionnable
- Maintenance automatique de la signature d'alimentation (MPS)
- Réglage automatique du type de PSE et du courant de charge avec étirement automatique
- Entrée de priorité de l'adaptateur principal
- Plage de température de jonction de –40 °C à +125 °C
Applications
- Vidéo et téléphones VoIP
- Points d'accès
- Système traversant
- Caméras de sécurité
- Alimentations redondantes ou partage de l’alimentation
Application simplifiée
