Texas Instruments Commutateur côté haut intelligent TPS2HC120-Q1
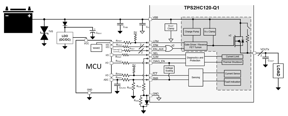
Le commutateur intelligent haute tension TPS2HC120-Q1 de Texas Instruments est un commutateur automobile double canal avec FET de puissance NMOS intégré et pompe de charge, développé pour répondre aux conditions des systèmes de batterie automobile 12 V. La faible RON (120 mΩ) du TPS2HC120-Q1 minimise la dissipation d'énergie lors de l'entraînement d'une large gamme de courant de charge de sortie jusqu'à 2 A lorsque les deux canaux sont activés ou 2,5 A lorsque seul un canal est activé.Le TPS2HC120-Q1 TI intègre des fonctionnalités de protection telles que l'arrêt thermique, le blocage de sortie et la limite du courant. Ces options améliorent la robustesse du système lors d'événements de défauts tels qu'un court-circuit. Le TPS2HC120-Q1 facilite un circuit de limitation de courant sélectionnable qui améliore la fiabilité du système en diminuant le courant d'appel lors de la conduite de charges capacitif importantes et en minimisant le courant de surcharge. Le dispositif offre 10 paramètres de limite du courant sélectionnables (0,25 A à 5 A) basés sur la résistance externe utilisée sur la broche ILIM. Le dispositif fournit également une détection précise du courant de charge, permettant une amélioration du diagnostic de la charge, telle que la détection de surcharge et de charge ouverte, ce qui améliore la maintenance prédictive.
Le TPS2HC120-Q1 est fourni dans un boîtier plombé HVSSOP 28 broches de 4,9 mm x 7,1 mm avec un pas de broche de 0,5 mm minimisant l'empreinte du PCB.
Caractéristiques
- Commutateur intelligent haute tension à double canal de 120 mΩ avec diagnostic complet
- Sortie d'état à drain ouvert
- Sortie analogique de détection de courant
- Large tension d'exploitation de 3 V à 28 V
- Mode faible puissance (LPM) avec entrée et sortie automatiques
- IQLPM < 20 μa/canal="" avec="" les="" deux="" canaux="" activés="" et="" en="" mode="">
- Protection
- Protection contre les surcharges et les courts-circuits
- Arrêt thermique et protection contre les surtensions
- Blocage de tension négative de charge inductive
- Protection contre la perte de terre, la perte de batterie et l'inversion de batterie
- Courant de veille ultra-faible, <1 μa à="">1 μa>
- Limite du courant sélectionnable, de 0,25 A à 5 A
- Diagnostics
- Rapport global de défaut pour interruption rapide
- Détection de surintensité et de court-circuit à la terre
- Détection de charge ouverte et de court-circuit à la batterie
- Qualifié pour les applications automobiles
- Certifié AEC-Q100 avec les résultats suivants :
- Classe de température du dispositif 1 à une plage de température de fonctionnement ambiante de -40 °C à +125 °C
- Certifié AEC-Q100 avec les résultats suivants :
- Certification d'immunité aux perturbations électriques transitoires selon ISO7637-2 et ISO16750-2
- Boîtier HVSSOP thermique à 28 broches
Applications
- Modules de système d'aide à la conduite (ADAS)
- Module d'affichage automobile
- Module de contrôle de la carrosserie
Schéma d'application standard
Schéma fonctionnel
