Texas Instruments TPS53119 20A Synchronous Buck Controllers
Texas Instruments TPS53119 20A Synchronous Buck Controllers offer adaptive ON-time D-CAP mode control in a small package size. The small package and minimal pin count save space on the PCB, making the TPS53119 an ideal solution for PC system power rail and similar point-of-load (POL) power supplies in digital consumer products. A dedicated EN pin and pre-set frequency selections achieve a simplified power supply design. Low loss and high efficiency over a broad load range are supported through skip mode at light load conditions, strong gate drivers, and low-side FET RDS(on) current sensing. The Texas Instruments TPS53119 provides a conversion input voltage (high-side FET drain voltage) range between 4.5V and 25V and the output voltage range is between 0.6V and 5.5V. The specified operating range for the device is –20°C to 85°C.Features
- 3V to 26V conversion input voltage range
- 4.5V to 25V VDD input voltage range
- 0.6V to 5.5V output voltage range
- Built-in 0.6V (±0.8%) reference
- Built-in LDO linear voltage regulator
- Auto-skip Eco-Mode™ for light-load efficiency
- Pre-charged start-up capability
- D-CAP™ mode with 100ns load-step response
- Adaptive ON-time control architecture with eight selectable frequency settings
- 4700ppm/°C RDS(on) current sensing
- 0.7ms, 1.4ms, 2.8ms and 5.6ms selectable internal voltage servo soft start
- Built-in output discharge
- Open-drain Power-Good output
- Integrated boost switch
- Built-in OVP/UVP/OCP
- Thermal shutdown (non-latch)
- 3mm × 3mm 16-Pin VQFN (RGT) package
Applications
- Storage
- Servers
- Multi-function printers
- Embedded computing
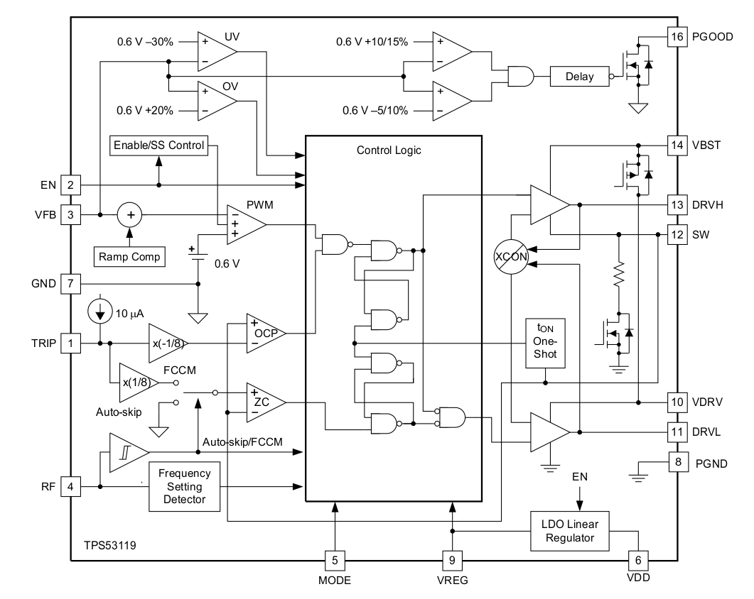
Functional Block Diagram
Publié le: 2018-10-24
| Mis à jour le: 2023-02-20
