Texas Instruments Module d'alimentation de convertisseur Buck synchrone TPSM82901
Le module d'alimentation de convertisseur Buck synchrone TPSM82901 de Texas Instruments est un convertisseur CC-CC abaisseur synchrone à haute efficacité, petit et flexible dans un boîtier MicroSiP. Le TPSM82901 facile à utiliser offre une fréquence de commutation sélectionnable de 2,5 MHz ou 1,0 MHz, permettant l'utilisation de petits composants et fournissant une réponse transitoire rapide. Le module d'alimentation TPSM82901 de TI prend en charge une précision élevée de VOUT de ±1 % avec la topologie de contrôle DCS. La large plage de tension d'entrée de 3 V à 17 V prend en charge une variété d'entrées nominales, telles que les rails d'alimentation 12 V, les Li-Ion à une ou plusieurs cellules et les rails 5 V ou 3,3 V.Le TPSM82901 est logé dans un petit boîtier MicroSiP à 11 broches mesurant 3,0 mm x 2,8 mm x 1,6 mm avec une inductance de 1μH intégrée.
Caractéristiques
- Haute efficacité pour un rapport cyclique et une plage de charge étendus
- IQ standard de 4 µA
- RDS(ON) de 62 mΩ côté haut et 22 mΩ côté bas
- Boîtier MicroSiP™ 3 mm x 2,8 mm x 1,6 mm
- Courant de sortie continu jusqu'à 1 A
- Précision de la tension de rétroaction de ±0,9 % sur toute la plage de temp (–40 °C à 125 °C)
- Options de tension de sortie configurables :
- Diviseur externe VFB de 0,6 V à 5,5 V
- Diviseur interne VSET, 16 options entre 0,4 V et 5,5 V
- Topologie DCS-Control avec mode 100 %
- Créez une conception personnalisée en utilisant le TPSM82901 avec WEBENCH® Power Designer
- Flexibilité à travers la broche MODE/S-CONF
- Fréquence de commutation de 2,5 MHz ou 1,0 MHz
- Mode d'économie d'énergie MLI (PWM) forcé ou automatique (PFM) avec option de changement de mode dynamique
- Amélioration automatique de l'efficacité (AEE)
- Arrêt/marche de la décharge de sortie
- Extrêmement flexible et facile à utiliser
- Brochage optimisé pour le routage à une couche unique
- Entrée d'activation précise
- Sortie de puissance suffisante (power-good)
- Démarrage progressif et suivi réglables
- Aucun condensateur d'amorçage externe requis
Applications
- Centre de données et informatique d'entreprise
- Réseau câblé
- Infrastructure sans fil
- Automatisation et contrôle d'usine
- Test et mesure
Schéma standard
Efficacité par rapport au courant de sortie
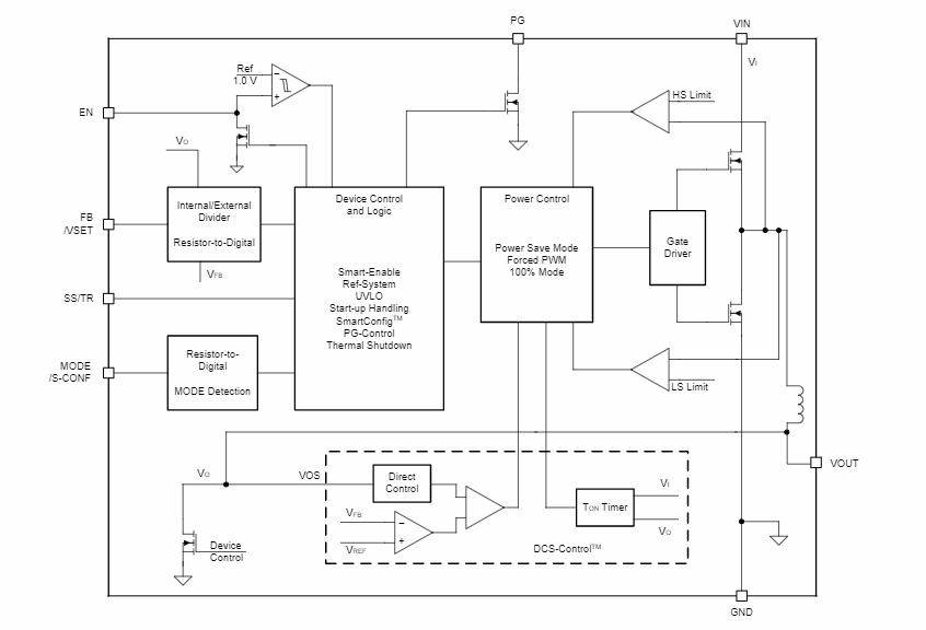
Schéma fonctionnel
Publié le: 2023-01-21
| Mis à jour le: 2023-06-23
