Vicor Convertisseurs CC-CC isolés et régulés DCM3623
Les convertisseurs CC-CC isolés et régulés DCM3623 de Vicor fonctionnent à partir d’une large plage d'entrée non régulée pour générer une sortie isolée. Avec une topologie de commutation à tension nulle (ZVS) haute fréquence, les convertisseurs DCM3623 fournissent constamment un haut rendement sur toute la plage de tensions d’entrée. Les convertisseurs modulaires DCM3623 et les produits CC-CC en aval prennent en charge une distribution efficace de l’alimentation en fournissant des performances du système de puissance supérieures et la connectivité depuis nombreuses sources de puissance non régulées au point de charge. Les convertisseurs CC-CC isolés et régulés DCM3623 de Vicor sont adaptés à une variété d’applications. Cela inclut les applications ferroviaires où la tension d’isolation de 3 000 VCC et la large plage de tension d’entrée de 43 VCC à 154 VCC peuvent être utilisées dans les systèmes nominaux de 72 VCC et 110 VCC.Caractéristiques
- Cinq familles de tension d'entrée
- 15 V (de 9 V à 75 V)
- 24 V (de 18 V à 36 V)
- 28 V (de 16 V à 50 V)
- 30 V (de 9 V à 50 V)
- 48 V (de 36 V à 75 V)
- 100 V (de 43 V à 154 V)
- Rendements de pointe approchant de 93 %
- Commutation à tension nulle (ZVS) haute fréquence qui permet un filtrage à profil mince et à haute densité
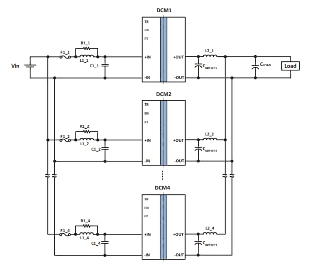
- Jusqu’à 8 unités peuvent être mises en parallèle, en utilisant une stratégie de partage qui permet différentes tensions de ligne sur une matrice
- Protection contre les surtensions, les surintensités, les ultraviolets et les courts-circuits et protection thermique
Applications
- Industrie
- Contrôle des processus
- Transport et équipement lourd
- Défense et aérospatiale
Ressources supplémentaires
Vidéos
Solutions aux défis
Publié le: 2018-01-09
| Mis à jour le: 2025-09-12
