![]() |
![]() Afficher la liste des produitsRessources supplémentaires : Afficher tous les produits Vishay Super 12 Afficher le SiP121xxx Régulateurs Buck synchrones Régulateur Buck synchrone SiP12117 3 A VishayLe SiP12117 de Vishay est un régulateur Buck synchrone haute fréquence à temps actif constant en mode courant (CM-COT) avec des MOSFET de puissance côté haut et côté bas. Son étage de puissance est capable de fournir jusqu'à 3 A de courant continu à une fréquence de commutation de 600 kHz. Ce convertisseur produit une tension de sortie réglable pouvant descendre à 0,6 V depuis un rail d'entrée de 4,5 V à 15 V pour s'adapter à diverses applications, notamment informatique, électronique grand public, télécoms et industrie. Caractéristiques
Applications
|
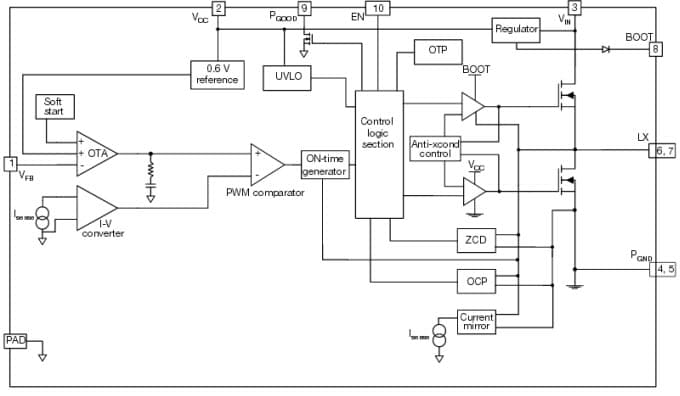
Schéma de principe fonctionnel![]() |
![]() |
Publié le: 2015-03-20
| Mis à jour le: 2022-03-11





