STMicroelectronics Pilote de grille à demi-pont STDRIVEG600
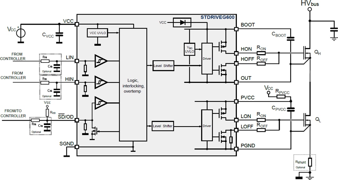
Le pilote de grille à demi-pont STDRIVEG600 de STMicroelectronics est un pilote de grille à demi-pont à puce unique pour les eHEMT (transistors à haute mobilité d’électrons à mode amélioré) au GaN (nitrure de Gallium) ou les MOSFET de puissance à canal N. Le côté haut du STDRIVEG600 est conçu pour supporter des tensions jusqu’à 600 V et est adapté aux conceptions avec une tension de bus pouvant atteindre 500 V. Ce composant est idéal pour piloter des FET GaN et silicium haut débit en raison de sa capacité de courant élevé, de son délai de propagation court et de son fonctionnement avec une tension d’alimentation pouvant descendre à 5 V.Le STDRIVEG600 dispose d’une protection UVLO (verrouillage de sous-tension) sur les sections d’entraînement inférieures et supérieures, empêchant les commutateurs d’alimentation de fonctionner dans des conditions à faible rendement ou dangereuses. Le dispositif comprend également une fonction de verrouillage qui élimine les conditions de conduction croisée.
Les entrées logiques sont compatibles cmos/TTL jusqu’à 3,3 V pour une interface facile avec les microcontrôleurs et DSP.
Le pilote de grille demi-pont STDRIVEG600 de STMicroelectronics est disponible en boîtier SO-16 avec une plage de température de jonction en fonctionnement de -40 °C à 150 °C.
Caractéristiques
- Capacité de courant du pilote
- Source/dissipateur 1,3 A/2,4 A standard à 25 °C, 6 V
- Source/dissipateur 5 A/6 A standard à 25 °C, 15 V
- Allumage et désactivation séparées des broches du pilote de grille
- Délai de propagation 45 ns avec correspondance étroite
- Entrées 3 V TTL/cmos, 5 V avec hystérésis
- Fonction de verrouillage
- UVLO sur les sections côté bas et côté haut
- Broche dédiée pour fonctionnalité d’arrêt
- Protection contre les surchauffes
- Immunité dV/dt ±200 V/ns
- Plage de température de jonction de fonctionnement de -40 °C à +150 °C
- Boîtier SO-16
Applications
- Convertisseurs PFC, CC-CC et CC-CA haute tension
- Sources d’alimentation en mode commutation
- Systèmes ASI (alimentations sans interruption)
- Énergie solaire
- Pilote moteur pour appareils électroménagers, automatisation d’usine et entraînements industriels
Schéma fonctionnel
Schéma d'application standard
Profil du boîtier
