Texas Instruments Tampon d'horloge à 8 sorties CDCDB803 pour PCIe® Gen 1 - 5
Le tampon d’horloge à 8 sorties CDCDB803 de Texas Instruments pour PCIe® Gen 1 à Gen 5 est un tampon d’horloge conforme à DB800ZL qui distribue l’horloge de référence pour les interfaces PCIe Gen 1-5, QuickPath Interconnect (QPI), UPI, SAS et SATA. L’interface SMBus et les huit broches d’activation de sortie permettent la configuration et le contrôle des huit sorties individuellement.Le CDCDB803 de TI est un tampon dérivé de DB800ZL et satisfait voire dépasse les paramètres système de la norme DB800ZL. De plus, le tampon satisfait ou dépasse les paramètres de la norme DB2000Q.
Le tampon d'horloge CDCDB803 est logé dans un boîtier VQFN à 48 broches de 6 mm × 6 mm.
Caractéristiques
- 8 sorties LP-HCSL avec terminaisons de sortie différentielles programmables intégrées de 85 Ω (par défaut) ou 100 Ω
- 8 commandes d'activation de sortie matérielle (OE#)
- Gigue de phase additive après filtre PCIE Gen5 < 25 fs, RMS (maximum)
- Gigue de phase additive après filtre DB2000Q < 38 fs, RMS (maximum)
- Prend en charge les architectures d'horloge commune (CC) PCIe Gen 4 et Gen 5 et de référence individuelle (IR)
- Compatible avec spectre étendu
- Décalage entre sorties < 50 ps
- Délai entrée-sortie < 3 ns
- Entrée à sécurité intégrée
- Commande programmable de la vitesse de balayage en sortie
- 9 adresses SMBus sélectionnables
- Tensions d'alimentation des ES et du cœur 3,3 V
- Mode à faible consommation d'énergie à commande matérielle (PD#)
- Consommation de courant de 72 mA maximum
- Boîtier VQFN à 48 broches de 6 mm × 6 mm
Applications
- Microserveur et serveur de tour
- Carte réseau de zone de stockage et carte HBA
- Stockage réseau
- Accélérateur matériel
- Serveur rack
Ressources supplémentaires
Schéma du système
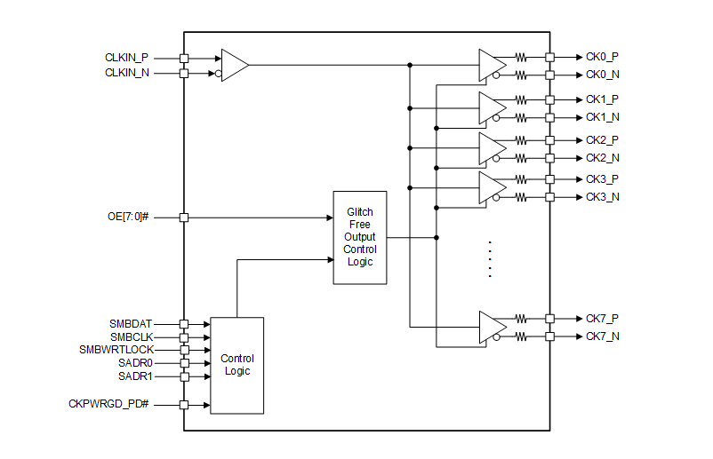
Schéma fonctionnel
Publié le: 2021-10-08
| Mis à jour le: 2023-12-18
