Texas Instruments TPS3850/TPS3850-Q1 Precision Voltage Supervisors
Texas Instruments TPS3850/TPS3850-Q1 Precision Voltage Supervisors combine a precision voltage supervisor with a programmable window watchdog timer. The TPS3850/TPS3850-Q1 window comparator achieves 0.8% accuracy (–40°C to +125°C) for both overvoltage (VIT+(OV)) and undervoltage (VIT–(UV)) thresholds. The TPS3850/TPS3850-Q1 also includes accurate hysteresis on both thresholds, making the device ideal for use with tight tolerance systems. The supervisor RESET delay can be set by factory-programmed default delay settings or programmed by an external capacitor. The factory-programmed RESET delay features a 15% accuracy, high-precision delay timing. The TPS3850/TPS3850-Q1 includes a programmable window watchdog timer for a wide variety of applications. The dedicated watchdog output (WDO) enables increased resolution to help determine the nature of fault conditions. The TPS3850-Q1 devices are AEC-Q100 qualified for automotive applications.Features
- 0.8% voltage threshold accuracy
- Precision over- and undervoltage monitoring
- Supports common rails from 0.9V to 5.0V
- ±4% and ±7% fault windows available
- 0.5% hysteresis
- Factory-programmed precision watchdog and reset timers:
- ±15% accurate WDT and RST delays
- Watchdog disable feature
- User-programmable watchdog timeout
- User-programmable reset delay
- 1.6V to 6.5V input voltage range (VDD)
- 10µA (typ.) low supply current (IDD)
- Open-drain outputs
- Available in a small 3mm × 3mm, 10-Pin VSON package
- Junction operating temperature range
- -40°C to +125°C
Applications
- Safety critical
- Telematics control units
- FPGA and ASIC
- Embedded controllers
- Microcontroller and DSP
- Video surveillance
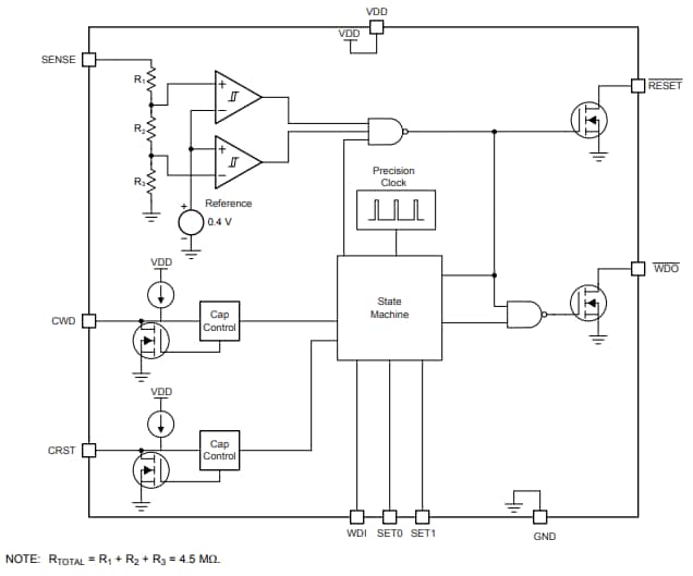
Functional Block Diagram
Additional Resources
Publié le: 2016-12-28
| Mis à jour le: 2022-03-11
